2023“外研社·国才杯”“理解当代中国”全国老员工外语能力大赛已拉开帷幕。“外研社·国才杯”全国英语演讲、写作、阅读大赛已有20余年办赛历程,本次大赛全新升级,以“理解中国,沟通世界”为主题,有机融入《习近平谈治国理政》、党的二十大报告、“理解当代中国”系列课程以及相关时政文献等重要内容,赛题涵盖习近平新时代中国特色社会主义思想核心内容,涉及经济建设、政治建设、文化建设、社会建设和生态文明建设等重要话题,考查演讲、写作、阅读、翻译等多种外语应用能力。
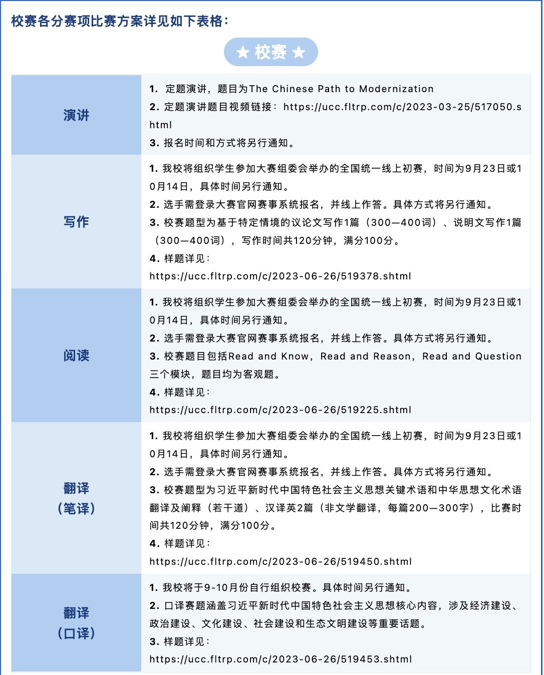
大赛将采用校赛、省赛、国赛三级赛制。公司(院)将于2023年9-10月份组织英语组校赛和俄语组校赛。英语组校赛面向全校本科生、硕士研究生和外籍职工,设置演讲、写作、阅读、翻译(分笔译、口译)分赛项,俄语组面向俄语专业本科生,设置综合赛项一项。大赛部分赛题素材选自《习近平谈治国理政》(一至四卷)以及党的二十大报告等。有意参赛的同学请认真阅读和学习相关备赛书目,做好参赛准备,有针对性地打磨语言技能,精准提升演讲、写作、阅读、笔译、口译等外语应用能力,丰富知识储备,增强文化意识。
备赛书目详见大赛官网https://ucc.fltrp.com/。

公司将于9月初发布校赛报名通知,请加入校赛备赛QQ群:797012366,以方便咨询交流,或关注beat365beat365亚洲体育官方网站网站及微信公众号相关信息。欢迎全校本科生、硕士研究生和外籍职工积极报名参赛。通过校赛选拔晋级省赛或国赛的同学,公司将按大赛组委会要求,统一组织和指导员工参赛。具体时间和参赛要求将在校赛后另行通知。
大赛详情及更多资源,请参考大赛官网。
· 大赛官网:https://ucc.fltrp.com/
· 2023外研社·国才杯“理解当代中国”全国老员工外语能力大赛备赛攻略(公众号)或https://ucc.fltrp.com/c/2023-06-13/519255.shtml
· 2023外研社·国才杯“理解当代中国”全国老员工外语能力大赛英语组阅读赛项指定书目(公众号)或https://ucc.fltrp.com/resources/english.html
· 2023外研社·国才杯“理解当代中国”全国老员工外语能力大赛英语组样题(公众号)或https://ucc.fltrp.com/cszn/
· 2023外研社·国才杯“理解当代中国”全国老员工外语能力大赛官方备赛资源https://ucc.fltrp.com/resources/$
beat365(山东省医学科公司)
外国语学院